Expense Report Overview
The Expense Report features allow you to enter and manage expense reports. This feature also allows you to define expense report categories and review, void, and monitor expense reports. For appropriate users, this feature also allows you to review and approve signed expense reports for employees that report to you. The Expense features are fully integrated with the projects, financials, and billing systems.
Features
The Expense Report documents and processes allow you to do the following:
- Define expense report categories to help organize expenses. See Expense Report Category.
- Enter and submit your expense report. See Expense Report.
- Review expense reports for employees that report to you. See Review Expense Reports.
- Monitor expense report. See Monitor Expense Reports.
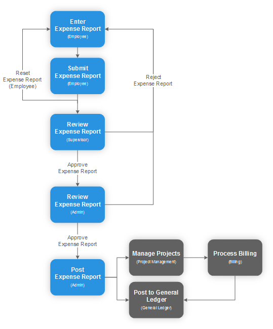
Expense Report Flowchart
The flowchart provides an overview of the basic expense report process.