Purchase Requisition
The Purchase Requisition process allows you to define goods or services required, identify potential vendors, specify an approval process for accepting the requisition, and ultimately add approved requisition lines to a purchase order. The purchase order, once entered or generated, can be printed and mailed or emailed to the vendor.
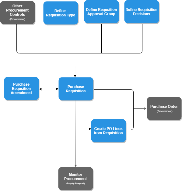
The purchase requisition can be amended after approval to adjust remaining amounts. Changes and revisions can be tracked for auditing purposes.
Features
The Purchase Requisition setup consists of several maintenance screens necessary to utilize the procurement process. See Define Procurement Controls for the specific Requisition setup requirements.
With setup complete, purchase requisition entry can be done using either of two entry tools:
-
Purchase Requisition (Default) may be used for simple, less complex requests.
-
Purchase Requisition (Extended) provides a more complete information definition for more complex requests.
As requisitions move through the approval process, the requisition line status can be modified or updated as needed using the Purchase Requisition Amendment tool.
Approved requisition lines may be added to Purchase Orders using the Create Purchase Order Lines from Purchase Requisition Assistant tool.
Review of any or all purchase requisitions is easily accomplished at any time by use of the Purchase Requisition Summary (Inquiry) inquiry.
Purchase Requisition Flowchart